课程 题库 直播 APP下载
  • 微信扫码咨询

  • 关注微信公众号

人事考试
州市导航
云南事考网 > 省直 > 2020年云南省急救中心招聘编外院前医疗急救护士笔试公告

2020年云南省急救中心招聘编外院前医疗急救护士笔试公告

来源:云南省急救中心网站 时间:2020-11-10 11:23 点击次数: 资讯更全面,考试更专业
云南事业单位招聘网整理2020年云南省急救中心招聘编外院前医疗急救护士笔试公告以供广大网友查阅,详情内容如下所示:

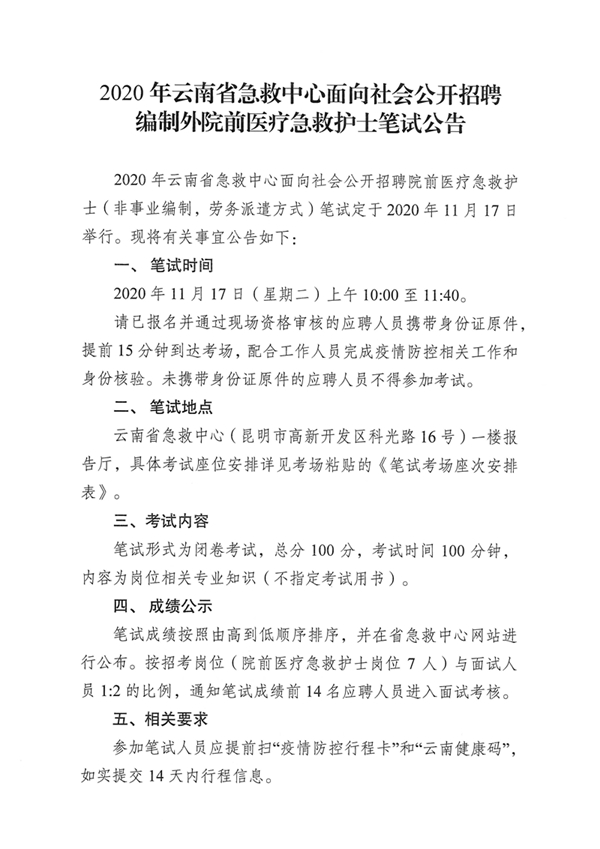
2020年云南省急救中心面向社会公开招聘编制外院前医疗急救护士笔试公告

版权与免责声明

① 由于各方面情况的调整与变化,云南事考网所提供的信息仅供参考,敬请以权威部门公布的正式信息为准。

② 本网注明来源为其他媒体的稿件均为转载稿,免费转载出于非商业性学习目的,版权归原作者所有。如有内容、版权等问题请在30日内与本网联系。