| 来源:云南经济管理学院公众号 | 时间:2023-04-30 23:44 | 点击次数: 次 | 资讯更全面,考试更专业 |
云南经济管理学院2023年招聘公告
一、学校简介
云南经济管理学院创办于1992年,2014年经教育部批准设立为全日制普通本科院校。学校位于春城昆明,现有安宁、海源两个校区。学校设有财会金融学院、商学院、建筑工程学院、信息与智能工程学院、艺术与传媒学院、教育学院、医学院、高职学院等11个二级学院(部),开设本科专业46个,涵盖管理学、经济学、工学、医学、理学、教育学、文学、艺术学、法学9个学科门类,现有在校生3万余人。学校拥有“云南省万人计划”教学名师、云南省突出贡献优秀专业技术人才、云南省高校名师等一批具有丰富教学经验的领军人才。
学校建有新商科、学前教育、土木工程、基础医学等24个实验(实训)中心,其中有云南省高校重点实验室1个、云南省高校实验教学示范中心1个、云南省虚拟仿真实验中心1个、云南省高校工程研究中心1个。获批立项国家第二批新工科研究与实践项目1项,教育部产学合作协同育人项目53项,云南省“质量工程”项目251项。学校获得云南省第八届高等教育教学成果一等奖1项、第九届高等教育教学成果二等奖2项,8门课程入选云南省一流本科课程。
学校建有现代供应链研究院、工业智能应用技术研究院、大数据会计研究院等10个科研机构,拥有云南省高校科技创新团队1个。近三年,学校教师主持国家社科基金1项、教育部人文社科基金青年项目1项、省级厅级科研课题75项,横向项目27项。学校是云南省“创新创业教育改革试点学院”,建成国家级众创空间、云南省小企业创业示范园、云南省省级校园创业平台等,以“专业+创业”为路径,构建了“创业资源、创业课程、创业实践、创业孵化和创业评价”五位一体的创业教育体系,获云南省第八届教学成果一等奖。2019-2020年,学校连续2年荣获中国国际“互联网+”大学生创新创业大赛国赛金奖,2022年在中国国际“互联网+”国赛中再获1金、1银、1铜。近三年,学生参加学科专业竞赛,91人次获国家级奖项、700人次获省部级奖项。
学校荣获“云南省文明学校”“云南省就业创业典型经验高校”等多项荣誉,办学成效得到了中央电视台、人民网、云南日报等权威媒体的宣传报道。办学以来,学校累计为国家培养各类毕业生 10 万余人,涌现出“中国大学生自强之星”余宣俊、“强国一代新青年”张哲等一批优秀学子。
二、招聘范围
符合相关岗位条件和本公告其他要求的人员均可报名。具体招聘范围和条件,详见《招聘岗位表》。报名人员年龄在 18 周岁以上、40 周岁以下,博士研究生或具有高级职称的原则上不超过 50 周岁。
三、招聘条件
(一)遵守中华人民共和国宪法、法律和法规;
(二)具有良好的思想政治素质及职业素养,遵守纪律、品行端正;
(三)具备招聘岗位所需的学历、资历、专业、任职资格、职业(执业)资格及技能要求;
(四)具备适应岗位要求的身体条件;
(五)具备岗位所需的其他条件。
(六)有下列情形之一的人员不得应聘:
1.受党纪、政务处分期限未满或正在接受纪律审查、司法调查尚未做出结论的人员,受到刑事处罚期限未满或者正在接受司法调查尚未做出结论的人员。
2.因师德失范受过党纪、政纪处分的人员。
3.存在学术不端行为的人员。
4.曾在招聘考试中被认定有舞弊等严重违反招聘纪律行为的人员。
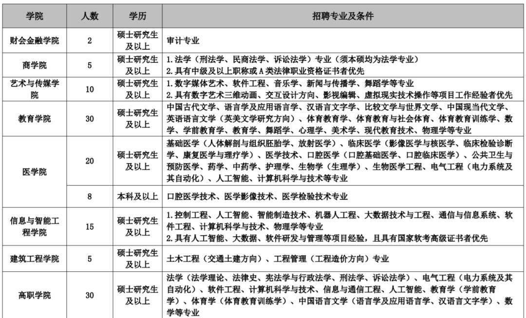
四、招聘岗位
专业带头人岗位

高层次人才岗位

教师岗位

辅导员岗位

五、薪酬福利
1.工资
●实行“岗位工资+绩效工资”的薪酬结构,多劳多得,优劳优酬。
2.津补贴
●享受学历、职称、交通、通讯、节日、生日等补贴。
3.社会保障
●购买五险一金。
4.安家费
●紧缺专业硕士研究生5-15万元,包括数学类、计算机类、口腔医学、口腔医学技术、医学影像学、医学影像技术、放射医学、助产学、医学检验技术、临床医学、基础医学等专业。
●博士研究生、专业带头人20-30万元;高级职称教师5-15万元。
5.子女教育
●解决教职工子女入托入学(公办幼儿园、小学)。
6.住宿福利
●免费入住人才公寓;
●可享受不低于10万元的学校园丁小区产权住房购房补贴。
7.职称评审
●学校经上级主管部门批准具有高校教师系列正高级(含以下)职称评审权,教师可依据政策参与职称评审。
8.成长发展
●学校推行导师制与助教制,为每一位教师设定个性化的培养项目,助力其职业生涯各阶段的成长与发展。鼓励在职提升学历,提供博士研究生学历提升平台,并给予相关经费支持。
9.交通车
●早中晚开通连接昆明市区校车。
10.其他福利
●带薪寒暑假;
●享受高校毕业生来昆留昆就业人才政策(落户、租房及购房补贴)。
六、招聘程序
(一)线上报名
报名时间:2023 年 3 月 20 日 - 8 月 31 日
报名方式
扫描下方二维码报名或通过邮件方式发送简历至电子招聘邮箱(ynjgy@163.com),邮件主题命名为:姓名+XXX专业+应聘XXX学院XXX岗位。

(二)资格审查
对于应聘人员提交的信息资料予以审查,合格者进入面试考核环节。
(三)面试考核
资格审核通过者,学校根据岗位报名情况,将通过电话、微信或短信方式通知进行不定期考核面试,招满即止。
(四)政治审查
面试考核通过者,将对其思想政治、道德品质、遵纪守法等情况进行考察,若考察不合格者不予录用。
(五)入职体检
根据面试、考察结果确定参加体检人员,体检不合格者不予录用。
(六)确定录用
以上各项程序均合格者,由学校统一发放录用通知书,并办理相关录用手续。
七、联系方式
联系人:罗老师、杨老师
咨询电话:0871-68615698
地址:云南省昆明市五华区海屯路296号/云南省昆明市安宁市麒麟路17号人力资源部
电子邮箱:ynjgy@163.com
单位主页:https://www.ynjgy.com/
来源:https://mp.weixin.qq.com/s/2v9wy-vQ8ABeGE42s3lxGw
版权与免责声明
① 由于各方面情况的调整与变化,云南事考网所提供的信息仅供参考,敬请以权威部门公布的正式信息为准。
② 本网注明来源为其他媒体的稿件均为转载稿,免费转载出于非商业性学习目的,版权归原作者所有。如有内容、版权等问题请在30日内与本网联系。

