2023年7月云南省特种作业
电工证、焊工证、高处证、危化品证、制冷证等
考试及复审培训通知
2023年7月按照
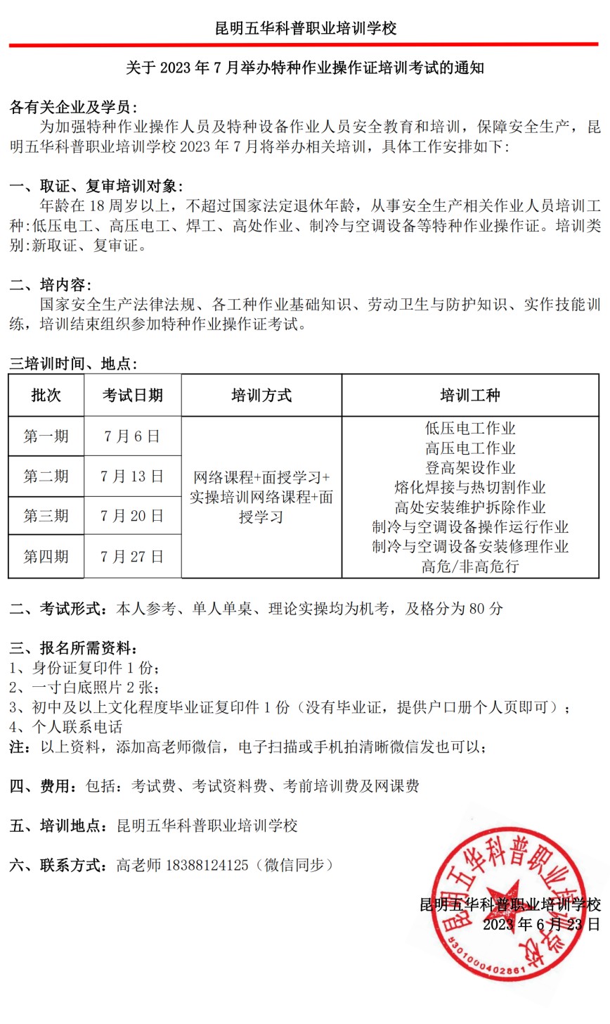
一、取证、复审培训对象:
年龄:在18周岁以上,60周岁以下,不超过国家法定退休年龄,从事 安全生产相关作业人员。
培训类别: 新取证、复审证。
考试工种:
1、电工作业:低压电工作业、高压电工作业
2、高处作业:登高架设作业、高处安装、维护、拆除作业
3、制冷与空调作业:制冷与空调设备运行操作作业、制冷与空调设备安装修理作业
4、焊接与热切割作业:熔化焊接与热切割作业
5、危险化学品安全作业:光气及光气化工艺作业、氯碱电解工艺作业、氯化工艺作业、硝化工艺作业、合成氨工艺作业、裂解(裂化)工艺作业、氟化工艺作业、加氢工艺作业、重氮化工艺作业、氧化工艺作业、过氧化工艺作业、胺基化工艺作业、磺化工艺作业、聚合工艺作业、烷基化工艺作业、化工自动化控制仪表作业
6、主要负责人与安全生产管理人员:危险化学品生产单位、危险化学品经营单位、金属非金属矿山(地下矿山)、金属非金属矿山(露天矿山)、金属非金属矿山小型露天采石场、烟花爆竹生产单位、烟花爆竹经营单位、煤炭生产经营单位、金属冶炼、一般行业
二、考试时间:
第一批:2023年7月6日
第二批:2023年7月13日
第三批:2023年7月20日
第四批:2023年7月27日
(注:2023年7月考试时间暂定,最终时间以应急管理局审批结果为主,每批考试提前10天截止报名,请大家不要错过!)
新取证:
1、身份证复印件1份;
2、一寸白底照片2张;
3、初中及以上文化程度毕业证复印件1份(没有毕业证,提供户口册个人页即可);
4、个人健康承诺书1份及证书申请表1份(表由学校提供)
复审证:
1、身份证复印件1份;
2、一寸白底彩照3张;
3、无事 故证明1份及个人健康承诺书1份(表由学校提供)
四、考试地点:在我校报考的云南省特种作业操作证考试,统一在昆明市安全生产协会考试中心。
五、工种介绍及证书样本
1、低压电工作业 : 指对1千伏(kV)以下的低压电器设备进行安装、调试、运行操作、维护、检修、改造施工和试验的作业。

2、高压电工作业 : 指对1千伏(kV)及以上的高压电气设备进行运行、维护、安装、检修、改造、施工、调试、试验及绝缘工、器具进行试验的作业。

3、高处作业
(一)高处安装、维护、拆除作业(高处作业):指在高处从事安装、维护、拆除的作业。适用于利用专用设备进行建筑物内外装饰、清洁、装修,电力、电信等线路架设,高处管道架设,小型空调高处安装、维修,各种设备设施与户外广告设施的安装、检修、维护以及在高处从事建筑物、设备设施拆除作业。

(二)登高架设作业: 指在高处从事脚手架、跨越架架设或拆除的作业。

4、熔化焊接与热切割作业:
指使用局部加热的方法将连接处的金属或其他材料加热至熔化状态而完成焊接与切割的作业。适用于气焊与气割、焊条电弧焊与碳弧气刨、埋弧焊、气体保护焊、等离子弧焊、电渣焊、电子束焊、激光焊、氧熔剂切割、激光切割、等离子切割等作业。

5、制冷与空调作业:
(一)制冷与空调设备运行操作作业,指对各类生产经营企业和事业等单位的大中型制冷与空调设备运行操作的作业。

适用于化工类(石化、化工、天然气液化、工艺性空调)生产企业,机械类(冷加工、冷处理、工艺性空调)生产企业,食品类(酿造、饮料、速冻或冷冻调理食品、工艺性空调)生产企业,农副产品加工类(屠宰及肉食品加工、水产加工、果蔬加工)生产企业,仓储类(冷库、速冻加工、制冰)生产经营企业,运输类(冷藏运输)经营企业,服务类(电信机房、体育场馆、建筑的集中空调)经营企业和事业等单位的大中型制冷与空调设备运行操作作业。
(二)制冷与空调设备安装修理作业,所指制冷与空调设备整机、部件及相关系统进行安装、调试与维修的作业。

6、危险化学品操作证:
危险化学品的生产、经营、储存、运输、使用以及处置废弃危化品活动的人员,必须接受有关法律、法规、规章和安全知识、专业技术、职业卫生防护和应急救援等知识的培训,并经考核合格,方可上岗作业。
一、安全生产相关法律法规和危险化学品知识;
二、危险化学品单位安全管理和安全技术措施;
三、重大危险源辨识与现场应急处理;
四、危险化学品职业危害及其预防;
五、事故案例分析等五部分组成,既有理论指导内容,又有实际案例,理论与实际相结合,以期在安全生产培训考核中,取得好的培训效果。

作业类别介绍:
(1)、光气及光气化工艺作业:
指光气合成以及厂内光气储存、输送和使用岗位的作业。
适用于一氧化碳与氯气反应得到光气,光气合成双光气、三光气,采用光气作单体合成聚碳酸酯,甲苯二异氰酸酯(TDI)制备,4,4'-二苯基甲烷二异氰酸酯(MDI)制备等工艺过程的操作作业。
(2)、氯碱电解工艺作业:
指氯化钠和氯化钾电解、液氯储存和充装岗位的作业。
适用于氯化钠(食盐)水溶液电解生产氯气、氢氧化钠、氢气,氯化钾水溶液电解生产氯气、氢氧化钾、氢气等工艺过程的操作作业。
(3)、氯化工艺作业:
指液氯储存、气化和氯化反应岗位的作业。
适用于取代氯化,加成氯化,氧氯化等工艺过程的操作作业。
(4)、硝化工艺作业:
指硝化反应、精馏分离岗位的作业。
适用于直接硝化法,间接硝化法,亚硝化法等工艺过程的操作作业。
(5)、合成氨工艺作业:
指压缩、氨合成反应、液氨储存岗位的作业。
适用于节能氨五工艺法(AMV),德士古水煤浆加压气化法、凯洛格法,甲醇与合成氨联合生产的联醇法,纯碱与合成氨联合生产的联碱法,采用变换催化剂、氧化锌脱硫剂和甲烷催化剂的“三催化”气体净化法工艺过程的操作作业。
(6)、裂解(裂化)工艺作业:
指石油系的烃类原料裂解(裂化)岗位的作业。
适用于热裂解制烯烃工艺,重油催化裂化制汽油、柴油、丙烯、丁烯,乙苯裂解制苯乙烯,二氟一氯甲烷(HCFC-22)热裂解制得四氟乙烯(TFE),二氟一氯乙烷(HCFC-142b)热裂解制得偏氟乙烯(VDF),四氟乙烯和八氟环丁烷热裂解制得六氟乙烯(HFP)工艺过程的操作作业。
(7)、氟化工艺作业:
指氟化反应岗位的作业。
适用于直接氟化,金属氟化物或氟化氢气体氟化,置换氟化以及其他氟化物的制备等工艺过程的操作作业。

(8)、加氢工艺作业:
指加氢反应岗位的作业。
适用于不饱和炔烃、烯烃的三键和双键加氢,芳烃加氢,含氧化合物加氢,含氮化合物加氢以及油品加氢等工艺过程的操作作业。
(9)、重氮化工艺作业:
指重氮化反应、重氮盐后处理岗位的作业。
适用于顺法、反加法、亚硝酰硫酸法、硫酸铜触媒法以及盐析法等工艺过程的操作作业。
(10)、氧化工艺作业:
指氧化反应岗位的作业。
适用于乙烯氧化制环氧乙烷,甲醇氧化制备甲醛,对二甲苯氧化制备对苯二甲酸,异丙苯经氧化-酸解联产苯酚和丙酮,环己烷氧化制环己酮,天然气氧化制乙炔,丁烯、丁烷、C4馏分或苯的氧化制顺丁烯二酸酐,邻二甲苯或萘的氧化制备邻苯二甲酸酐,均四甲苯的氧化制备均苯四甲酸二酐,苊的氧化制1,8-萘二甲酸酐,3-甲基吡啶氧化制3-吡啶甲酸(烟酸),4-甲基吡啶氧化制4-吡啶甲酸(异烟酸),2-乙基已醇(异辛醇)氧化制备2-乙基己酸(异辛酸),对氯甲苯氧化制备对氯苯甲醛和对氯苯甲酸,甲苯氧化制备苯甲醛、苯甲酸,对硝基甲苯氧化制备对硝基苯甲酸,环十二醇/酮混合物的开环氧化制备十二碳二酸,环己酮/醇混合物的氧化制己二酸,乙二醛硝酸氧化法合成乙醛酸,以及丁醛氧化制丁酸以及氨氧化制硝酸等工艺过程的操作作业。
(11)、过氧化工艺作业:
指过氧化反应、过氧化物储存岗位的作业。
适用于双氧水的生产,乙酸在硫酸存在下与双氧水作用制备过氧乙酸水溶液,酸酐与双氧水作用直接制备过氧二酸,苯甲酰氯与双氧水的碱性溶液作用制备过氧化苯甲酰,以及异丙苯经空气氧化生产过氧化氢异丙苯等工艺过程的操作作业。
(12)、胺基化工艺作业:
指胺基化反应岗位的作业。
适用于邻硝基氯苯与氨水反应制备邻硝基苯胺,对硝基氯苯与氨水反应制备对硝基苯胺,间甲酚与氯化铵的混合物在催化剂和氨水作用下生成间甲苯胺,甲醇在催化剂和氨气作用下制备甲胺,1-硝基蒽醌与过量的氨水在氯苯中制备1-氨基蒽醌,2,6-蒽醌二磺酸氨解制备2,6-二氨基蒽醌,苯乙烯与胺反应制备N-取代苯乙胺,环氧乙烷或亚乙基亚胺与胺或氨发生开环加成反应制备氨基乙醇或二胺,甲苯经氨氧化制备苯甲腈,以及丙烯氨氧化制备丙烯腈等工艺过程的操作作业。
(13)、磺化工艺作业:
指磺化反应岗位的作业。
适用于三氧化硫磺化法,共沸去水磺化法,氯磺酸磺化法,烘焙磺化法,以及亚硫酸盐磺化法等工艺过程的操作作业。
(14)、聚合工艺作业:
指聚合反应岗位的作业。
适用于聚烯烃、聚氯乙烯、合成纤维、橡胶、乳液、涂料粘合剂生产以及氟化物聚合等工艺过程的操作作业。

(15)、烷基化工艺作业:
指烷基化反应岗位的作业。
适用于C-烷基化反应,N-烷基化反应,O-烷基化反应等工艺过程的操作作业。
(16)、化工自动化控制仪表作业:
指化工自动化控制仪表系统安装、维修、维护的作业。

7、安全生产知识和管理能力考核合格证:该证适用于危险物品的生产、经营、储存单位以及矿山、金属冶炼单位的主要负责人和安全生产管理人员依法接受安全生产知识和管理能力考核合格后颁发的证书。



8、工贸行业的企业主要负责人和安全生产管理人员证书及样本如下:


六、联系方式:高老师13529204932 (微信同步)
附件:2023 年 7 月举办特种作业操作证培训考试的通知

添加微信 考试咨询
版权与免责声明
① 由于各方面情况的调整与变化,昆明五华科普职业培训学校所提供的信息仅供参考,敬请以权威部门公布的正式信息为准。
② 本网注明来源为其他媒体的稿件均为转载稿,免费转载出于非商业性学习目的,版权归原作者所有。如有内容、版权等问题请在30日内与本网联系。

客服微信咨询